Mengoptimalkan Kepatuhan Minum Obat Pasien Hipertensi dengan Penggunaan Single-Pill Combination
apt. Anggie Karunia Septie Kristyanti, S. Farm, M. M.
apt. Anggie Karunia Septie Kristyanti, S. Farm, M. M.

Mengoptimalkan Kepatuhan Minum Obat Pasien Hipertensi dengan Penggunaan Single-Pill Combination
Sumber: Medicinus Vol. 35 ISSUE 3, DECEMBER 2022
apt. Anggie Karunia Septie Kristyanti, S. Farm, M. M.
Abstrak
Hipertensi merupakan salah satu penyakit kronis yang berkaitan dengan angka mortalitas yang tinggi secara global. Tingginya tekanan darah berkorelasi dengan peningkatan risiko komplikasi berupa kerusakan organ target, seperti jantung, otak, ginjal, mata, dan sebagainya. Penurunan dan pencapaian kontrol tekanan darah yang baik serta proteksi organ penting merupakan target utama dalam manajemen hipertensi, karena diharapkan mampu berdampak pada penurunan risiko kardiovaskular. Hal ini dapat dilakukan melalui pendekatan nonfarmakologis berupa modifikasi gaya hidup serta dengan pendekatan farmakologis menggunakan berbagai jenis obat antihipertensi. Terapi hipertensi telah melalui banyak perkembangan, baik dari segi jenis obat maupun strategi terapi. Pedoman pengobatan terkini merekomendasikan kombinasi dua obat sebagai terapi awal untuk mayoritas kasus hipertensi. Kombinasi agen antihipertensi dapat diberikan secara terpisah maupun dalam bentuk sediaan tunggal atau yang saat ini dikenal dengan istilah single-pill combination/ SPC (sebelumnya dikenal dengan istilah fixed-dose combination/FDC). Penggunaan SPC pada terapi hipertensi menawarkan berbagai keuntungan, utamanya dari segi efikasi berupa kontrol tekanan darah yang baik, serta berdampak signifikan pada tingkat kepatuhan minum obat pasien untuk memperbesar peluang tercapainya keberhasilan pengobatan hipertensi secara luas.
Kata kunci: hipertensi, single-pill combination, fixed-dose combination, kepatuhan minum obat
Abstract
Hypertension is one of the chronic diseases that is correlated with high mortality rate globally. High blood pressure is known to increase the risk of complications, such as heart disease, stroke, kidney disease, retinopathy, etc. The goal of hypertension treatment is to lower and control the blood pressure, as well as protecting vital organs, in order to minimize cardiovascular risk. This goal can be achieved using nonpharmacologic approaches, i.e. lifestyle modification, on top of pharmacological intervention using antihypertensive medications. Antihypertensive treatment has evolved, both in terms of drug molecules and also in the matter of treatment strategy. Current hypertension guidelines recommend the use of two antihypertensive agents as initial therapy in most hypertension case. Combination of antihypertensive agents may be given as free-equivalent combination or single-pill combination/SPC (also known as fixed-dose combination/FDC). The use of SPCs offers many benefit in hypertension treatment, not only does SPC provide better efficacy in blood pressure management, but also it leads to better adherence to therapy, that could contribute in the higher probability to achieve better hypertension control widely.
Keywords: hypertension, single pill combination, fixed dose combination, adherence
Hipertensi merupakan salah satu penyakit kronis yang menjadi masalah kesehatan global dengan prevalensi yang terus meningkat setiap tahunnya.[1] Berdasarkan data WHO tahun 2021, sekitar 1,28 miliar orang dewasa usia 30-79 tahun dilaporkan menderita hipertensi.[2]
Hipertensi merupakan salah satu penyakit kardiovaskular yang diketahui menjadi kontributor mortalitas tertinggi di dunia.2,3 Data Riskesdas 2018 menunjukkan prevalensi hipertensi berdasarkan hasil pengukuran pada sampel populasi penduduk usia ≥18 tahun di Indonesia sebesar 34,1%. Angka ini meningkat dibandingkan data tahun 2013 yakni sebesar 25,8%.[1]
Pedoman penatalaksanaan hipertensi terkini, baik yang disusun oleh International Society of Hypertension, WHO, maupun Perhimpunan Dokter Hipertensi Indonesia mendefinisikan hipertensi sebagai kondisi terjadinya peningkatan tekanan darah sistolik ≥140 mmHg dan/ atau diastolik ≥90 mmHg pada pengukuran di klinik atau fasilitas layanan kesehatan.[1],[3],[4],[5] Adanya peningkatan tekanan darah yang terjadi pada penderita hipertensi dapat menimbulkan konsekuensi serius berupa kerusakan pada organ vital seperti jantung, otak, ginjal, mata, serta berbagai organ lainnya.[1]
Penurunan tekanan darah merupakan target terapi utama pada manajemen hipertensi. Hasil metaanalisis dan systematic review yang dilakukan oleh Ettehad dkk. (2016) menyatakan bahwa penurunan tekanan darah sistolik sebesar 10 mmHg dapat menurunkan risiko kejadian penyakit kardiovaskular mayor sebesar 20%. Secara spesifik, penurunan tekanan darah tersebut berdampak pada penurunan kejadian penyakit jantung koroner sebesar 17%, kejadian strok sebesar 27%, gagal jantung sebesar 28%, dan kematian akibat semua penyebab sebesar 13%. Oleh karena itu, perlu dilakukan upaya pengobatan secara optimal agar dapat mencapai target penurunan tekanan darah serta dapat menurunkan risiko morbiditas maupun mortalitas yang terkait dengan hipertensi.[6] Sayangnya, data menunjukkan bahwa kurang dari 50% pasien hipertensi memperoleh pengobatan secara rutin untuk mengatasi kondisinya.[2]
Perkembangan strategi terapi hipertensi
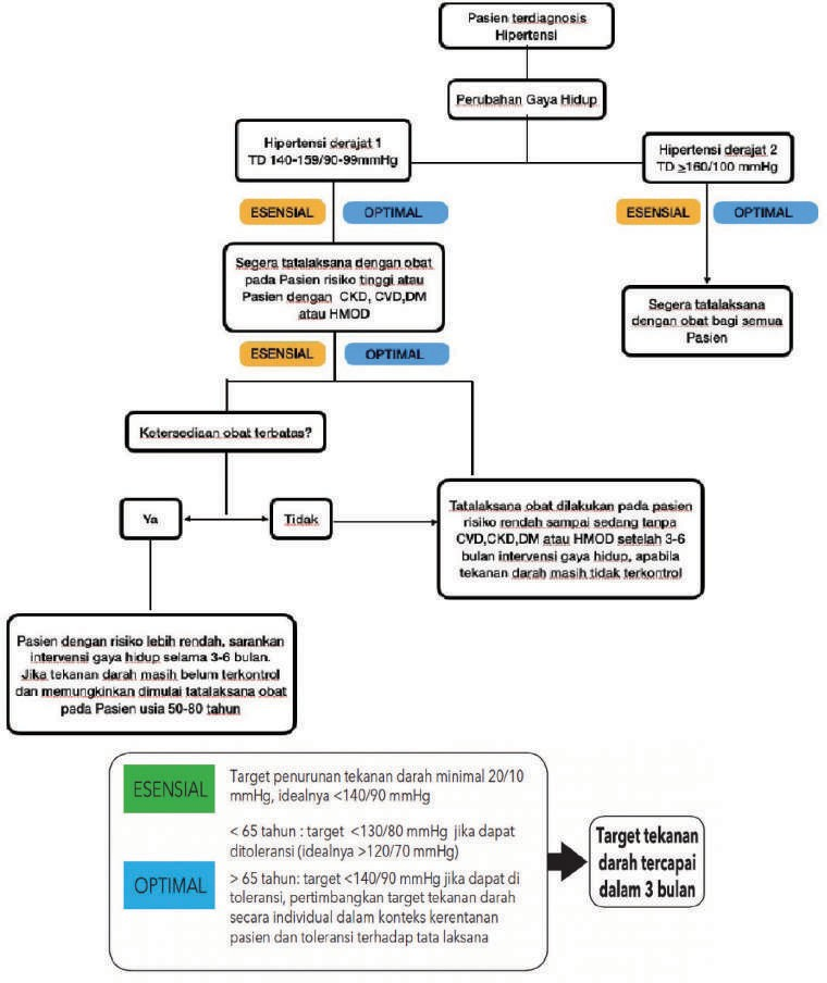
Tujuan terapi hipertensi adalah menurunkan tekanan darah dan risiko kardiovaskular. Target penurunan tekanan darah adalah <130/80 mmHg untuk populasi umum dan <140/90 mmHg untuk kelompok lanjut usia, yang diharapkan dapat tercapai dalam 3 bulan terapi. Tata laksana hipertensi melibatkan terapi nonfarmakologis berupa modifikasi gaya hidup yang harus selalu diupayakan oleh pasien serta terapi farmakologis dengan obat-obatan antihipertensi untuk mendukung pencapaian target tekanan darah. Menerapkan gaya hidup sehat di antaranya membatasi konsumsi garam dan alkohol, menurunkan berat badan pada pasien obesitas dan menjaga berat badan ideal, mengatur pola makan, serta berolahraga secara teratur dapat membantu menurunkan tekanan darah dan memperlambat progresivitas penyakit hipertensi.[1],[3],[4],[5]
Dalam pedoman terkini, standar tata laksana hipertensi dibedakan menjadi standar “esensial” dan “optimal” berdasarkan ketersediaan sumber daya dan pelayanan kesehatan. Idealnya tata laksana hipertensi dilakukan untuk mencapai standar “optimal” yang berbasis bukti ilmiah dan didukung fasilitas layanan kesehatan yang memadai. Namun, di negara dengan sumber daya serta data klinis yang terbatas, dapat diterapkan standar “esensial”. Penggunaan obat antihipertensi merupakan pilihan terapi yang efektif dan efisien untuk mendampingi pendekatan nonfarmakologis yang selalu harus diupayakan untuk mendapatkan hasil terapi yang diharapkan. Berbagai golongan obat antihipertensi seperti diuretik, angiotensin converting enzyme inhibitor (ACEi), angiotensin receptor blocker (ARB), calcium channel blocker (CCB), dan beta blockers merupakan golongan antihipertensi yang umum direkomendasikan oleh berbagai guidelines hipertensi karena efektivitas dan keamanannya telah terbukti melalui berbagai studi.[1],[3],[4],[5]

Gambar 1. Algoritma tata laksana hipertensi dan target pencapaian tekanan darah dalam 3 bulan[1]
(CKD: chronic kidney disease; CVD: cardiovascular disease; DM: diabetes mellitus; HMOD: hypertension-mediated organ damage)
Konsensus beberapa tahun yang lalu merekomendasikan penggunaan antihipertensi berbasis monoterapi, namun ternyata kontrol tekanan darah yang dihasilkan dengan monoterapi seringkali tidak optimal. Pada tata laksana berbasis monoterapi, pasien menggunakan satu macam obat antihipertensi, kemudian apabila pasien tidak mencapai target tekanan darah, maka dosis dapat ditingkatkan sampai dosis tertinggi, atau diganti dengan obat yang lain (dikenal dengan istilah sequential monotherapy). Peningkatan dosis antihipertensi, meskipun dapat menurunkan tekanan darah lebih besar, namun berhubungan dengan risiko terjadinya efek samping yang semakin besar pula. Adanya efek samping berpotensi mengakibatkan penghentian penggunaan obat sehingga dapat meningkatkan risiko penyakit kardiovaskular akibat tekanan darah yang tidak terkontrol. Sementara itu, sequential monotherapy merupakan strategi yang banyak diterapkan dalam praktik klinis untuk tata laksana hipertensi. Rasionalitas dari strategi ini didasarkan pada kemungkinan respons yang bervariasi antarindividu terhadap golongan obat antihipertensi yang berbeda, atau jika terjadi efek samping yang serius akibat penggunaan obat antihipertensi dari golongan tertentu. Meskipun demikian, strategi berganti-ganti obat ini seringkali membutuhkan waktu yang relatif lama untuk mencapai target sehingga pasien dapat mengalami frustrasi dan kehilangan kepercayaan terhadap tenaga kesehatan, yang berujung pada penghentian penggunaan obat. Selain itu, data menunjukkan bahwa sebagian pasien hipertensi tidak dapat mencapai target penurunan tekanan darah dengan monoterapi, sehingga diperlukan strategi lain untuk mencapai kontrol tekanan darah yang baik.[7]
Mempertimbangkan tingginya tingkat kegagalan dari pemberian monoterapi dalam mencapai kontrol tekanan darah dalam jangka panjang, penambahan agen antihipertensi lain pada regimen yang sedang dijalani pasien, atau yang dikenal sebagai step-care treatment, merupakan strategi yang banyak diterapkan dan direkomendasikan oleh berbagai guidelines. Strategi ini relatif rasional mengingat secara patofisiologi, hipertensi dapat terjadi melalui berbagai jalur patogenesis, di mana regulasi tekanan darah melibatkan berbagai mekanisme baik neural, hormonal, maupun lokal. Pemberian kombinasi obat antihipertensi dengan mekanisme kerja yang berbeda diharapkan mampu bekerja secara sinergis dalam menghambat jalur-jalur patogenesis tersebut sehingga lebih efektif dalam menurunkan tekanan darah. Penggunaan terapi kombinasi juga berpotensi menurunkan risiko efek samping dari penggunaan monoterapi dengan dosis tinggi. Sebagai contoh, penambahan antihipertensi golongan ARB pada monoterapi dengan obat golongan CCB dapat mengurangi risiko kejadian edema yang umum terjadi pada penggunaan CCB dosis tinggi dalam jangka waktu lama.[5],[8] Studi yang dilakukan oleh Wald dkk. (2009) menunjukkan bahwa penambahan agen antihipertensi kedua dapat memberikan peluang 5 kali lebih besar dalam mencapai kontrol tekanan darah.[9] Walaupun demikian, hasil studi real-life setting oleh Rea dkk. (2018) menunjukkan bahwa strategi intensifikasi dari monoterapi ke terapi kombinasi seringkali kurang berhasil memberikan outcome klinis yang diharapkan karena adanya therapeutic inertia, yakni keterlambatan dilakukannya intensifikasi terapi saat target pengobatan belum tercapai. Dalam studi ini juga ditemukan bahwa pasien yang memulai pengobatan dengan terapi kombinasi menunjukkan penurunan risiko kematian dan rawat inap akibat kejadian kardiovaskular yang lebih signifikan dibandingkan dengan pasien yang memulai pengobatan dengan monoterapi.[10]
Terkait berbagai hasil penelitian yang membuktikan superioritas terapi kombinasi dalam mencapai target pengobatan hipertensi, pedoman pengobatan terkini merekomendasikan penggunaan kombinasi 2 obat antihipertensi sebagai lini pertama pada sebagian besar pasien. Inisiasi terapi antihipertensi dilakukan dengan segera pada seluruh pasien hipertensi derajat 2, serta pada pasien hipertensi derajat 1 dengan risiko tinggi kardiovaskular atau bukti gagal ginjal kronis, penyakit kardiovaskular, diabetes melitus atau kerusakan organ akibat hipertensi.[1],[3],[4],[5]
Berbagai pedoman pengobatan menyarankan penggunaan bentuk pil tunggal kombinasi (single-pill combination/SPC) apabila memungkinkan dan tersedia secara luas. Hasil riset menunjukkan bahwa single-pill combination yang sebelumnya dikenal dengan istilah fixed-dose combination (FDC) dapat meningkatkan tingkat kepatuhan pasien terhadap pengobatan serta memperbaiki tingkat kontrol tekanan darah, sehingga dapat menurunkan morbiditas dan mortalitas pada pasien hipertensi. Meskipun demikian, monoterapi tetap dapat dipertimbangkan pada beberapa kelompok pasien seperti pada pasien hipertensi derajat 1 dengan risiko kardiovaskular rendah atau pada kelompok usia lanjut (≥80 tahun), serta pada pasien yang rentan.[1],[3],[4],[5]

Gambar 2. Strategi penatalaksanaan hipertensi tanpa komplikasi[1]
Single-pill combination sebagai strategi mengoptimalkan kepatuhan pasien hipertensi
Tercapainya kontrol tekanan darah yang optimal menjadi tantangan tersendiri dalam manajemen hipertensi. Ketidakpatuhan penggunaan obat merupakan salah satu penyebab utama tidak tercapainya kontrol tekanan darah yang baik, dan berkaitan dengan risiko kardiovaskular yang meningkat. Terdapat beberapa faktor yang melatarbelakangi rendahnya tingkat kepatuhan penggunaan obat pada pasien hipertensi seperti faktor obat, penyakit, layanan kesehatan dan faktor pasien beserta kondisi sosioekonominya. Terkait faktor obat, hal seperti kompleksitas regimen, frekuensi pemberian serta profil keamanan obat secara langsung berpengaruh terhadap kepatuhan pasien penyakit kronis termasuk hipertensi. Studi terkini membuktikan jumlah satuan obat (pil) antihipertensi yang diminum terkait erat dengan kepatuhan menggunakan obat. Pada pasien yang mengonsumsi satu pil tingkat ketidakpatuhan menggunakan obat tercatat <10%, dan tingkat ketidakpatuhan akan semakin meningkat menjadi ~20% dengan 2 pil; ~40% dengan 3 pil; serta menjadi sangat tinggi atau bahkan tidak patuh sama sekali pada pasien yang menggunakan 5 pil atau lebih. Oleh karena itu, dalam pedoman yang dikeluarkan oleh International Society of Hypertension (ISH) tahun 2020, dikatakan bahwa salah satu strategi yang dapat diandalkan dalam meningkatkan kepatuhan penggunaan obat pada pasien hipertensi adalah meminimalisasi polifarmasi, contohnya dengan penggunaan sediaan single-pill combination.[1],[3],[4],[5]
Single-pill combination (SPC) adalah sediaan obat yang menggabungkan dua atau lebih zat aktif dalam satu bentuk sediaan. Secara umum, kombinasi dua atau lebih obat dalam satu sediaan dianggap rasional apabila kombinasi tersebut terbukti dapat meningkatkan efikasi terapeutik, menurunkan risiko efek samping, mengurangi dosis dan paparan obat, total biaya terapi, kemungkinan resistansi maupun toleransi, dan/atau memperbaiki kepatuhan pasien dalam menggunakan obat.[11] Dalam konteks antihipertensi, penggunaan SPC diharapkan mampu meningkatkan efektivitas penurunan tekanan darah dan memungkinkan penyederhanaan regimen obat, yang diharapkan dapat meningkatkan kepatuhan dan persistensi pasien dalam menggunakan obat, sebagai kunci keberhasilan terapi hipertensi. DiPette, dkk. (2019) menambahkan bahwa penggunaan SPC dalam terapi hipertensi memiliki manfaat tambahan yang signifikan untuk menurunkan kejadian therapeutic inertia, karena sejak awal terapi pasien sudah menerima dua macam obat antihipertensi yang dapat dititrasi secara simultan.[12]
Berbagai penelitian telah dilakukan untuk mengevaluasi penggunaan SPC pada terapi hipertensi. Hasil penelitian menyebutkan bahwa penggunaan SPC terbukti membantu memperbaiki kepatuhan pasien terhadap pengobatan hipertensi. Analisis terhadap 17.999 pasien dari 5 studi yang berbeda menunjukkan adanya perbaikan kepatuhan pasien terhadap pengobatan dengan menggunakan SPC dibandingkan dengan penggunaan kombinasi 2 obat antihipertensi yang diberikan terpisah.[13] Hal tersebut juga dikonfirmasi dalam studi metaanalisis dan systematic review dari 44 studi yang menyimpulkan bahwa penggunaan SPC dapat memperbaiki kepatuhan serta persistensi penggunaan obat pada sebagian besar pasien hipertensi, yang diikuti dengan tercapainya target penurunan tekanan darah dibandingkan dengan penggunaan kombinasi 2 obat secara terpisah (free-equivalent combination).[14]

Gambar 3. Kombinasi antihipertensi berikut ketersediaannya dalam bentuk SPC dan penggunaannya dalam terapi11
(modifikasi dari Paczkowska-Walendowska M, et al. 2022)
Saat ini tersedia berbagai pilihan SPC obat antihipertensi yang dapat digunakan. Idealnya, antihipertensi dengan sediaan SPC harus memenuhi karakteristik berupa bukti efikasi yang tinggi, adanya efek sinergistik dalam menurunkan tekanan darah, didukung oleh studi klinis, mitigasi efek samping dari setiap zat aktif serta kombinasi keduanya, berpotensi tersedia secara luas dan terjangkau, memiliki profil keamanan yang baik pada berbagai variasi demografi (misal: ras, etnis, jenis kelamin, perbedaan sensitivitas terhadap garam), diformulasikan untuk dosis harian, serta dalam bentuk tablet yang dapat dibelah untuk memudahkan titrasi dosis. Pemilihan SPC yang sesuai untuk pasien perlu mempertimbangkan adanya bukti-bukti klinis yang adekuat terkait kombinasi antihipertensi yang digunakan, profil keamanan kombinasi tersebut, serta ketersediaan obat secara konsisten di fasilitas kesehatan agar tetap dapat dikonsumsi pasien secara rutin.[12]
Tabel 1. Keuntungan dan keterbatasan penggunaan sediaan antihipertensi dalam bentuk SPC[12],[15]

Kesimpulan
Tata laksana hipertensi menggunakan terapi kombinasi obat antihipertensi memiliki efektivitas yang lebih baik dalam mencapai target penurunan tekanan darah dan memberikan kontrol tekanan darah yang lebih baik dalam jangka panjang sehingga dapat menurunkan risiko penyakit kardiovaskular. Berbagai pedoman terapi hipertensi terkini merekomendasikan inisiasi penggunaan kombinasi obat antihipertensi pada pasien yang telah didiagnosis menderita hipertensi, terutama pada pasien dengan bukti atau risiko penyakit kardiovaskular yang tinggi, serta apabila tersedia secara luas dan memungkinkan, dapat digunakan bentuk single-pill combination. Kombinasi antihipertensi dalam bentuk SPC dapat membantu mengatasi permasalahan ketidakpatuhan pasien dalam pengobatan yang menjadi penyebab utama kegagalan terapi. Penggunaan SPC dapat menyederhanakan regimen terapi dengan mengurangi jumlah obat yang dikonsumsi, sehingga diharapkan dapat meningkatkan kepatuhan serta persistensi pasien terhadap pengobatan untuk meningkatkan peluang pencapaian target penurunan tekanan darah dan penurunan risiko penyakit kardiovaskular.
DAFTAR PUSTAKA